我的地大!  - 地大北京BBS

 找回密码
 申请帐号

QQ登录

只需一步,快速开始

查看: 5650|回复: 0

土地利用/覆盖分类标准及数据

[复制链接]
发表于 2014-7-15 16:57:25 | 显示全部楼层 |阅读模式
  1、分类体系的制定
  土地利用分类的主要依据是土地用途、土地经营方式、土地利用方式和土地覆盖特征等,强调的是表示与土地相结合的人类活动而产生的不同利用方式。土地覆盖是指覆盖着地球表面的植被及其它待质,主要表示地球表面存在的不同类型的覆盖特征。只是土地利用分类的一个依据,强调的是土地的表面形状。遥感图像最能够直接反映的是土地覆盖。
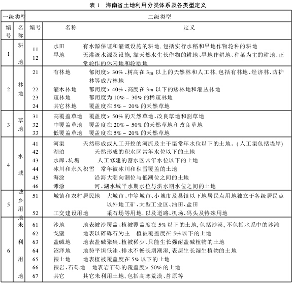
  我们参照了中科院关于中国中东部生态调查的分类体系,把海南省土地利用/覆盖类别划分为6个一级类型,24个二级类型,其中一级类型包括:耕地、林地、草地、水域、城乡用地和未利用地。二级类型则根据土地的覆盖类型、覆盖度及人为利用方式上的差异做进一步的划分。例如:耕地进一步划分为水田和旱地;林地划分为有林地、灌木林地、疏林地和其它林地。海南省土地利用/覆盖分类体系及各类型定义如表1所示:
1.jpg
  2、数据源
  两个时相的Landsat TM遥感图像,成像时间分别为1987年12月23日和1999年12月2日,是土地利用/覆盖变化监测的主要数据源。由于1999年图像被切割了一块,位置在海南省西部的东方市、昌江县和乐东县,面积大约有9.21万公顷,因此本文研究不包括这块被切割的区域。图像在研究区域内没有云层覆盖,图像质量良好。空间分辨率为30×30m。为了保证遥感图像分类的可靠性,同时参考了中国科学院华南植物研究所和广州地理研究所合编的《1987年海南岛植被类型图》和水利部珠江水利委员会水政委员会水政处等编的《1988年海南省土壤侵蚀图》。
  本文摘自《基于TM的海南省土地利用/覆盖动态变化的遥感监测和分析》更多文献及空间地理信息数据请咨询地理国情监测云平台,电话:010-84896208转898,QQ:863548516。

回复

使用道具 举报

您需要登录后才可以回帖 登录 | 申请帐号

本版积分规则

QQ|联系我们|小黑屋|手机版|Archiver|京公网安备11010802010363号|地大北京BBS ( 京ICP备08104328号-16 )

GMT+8, 2025-12-19 00:53 , Processed in 0.085895 second(s), 20 queries .

Powered by Discuz! X3.4

© 2001-2017 Comsenz Inc.

快速回复 返回顶部 返回列表